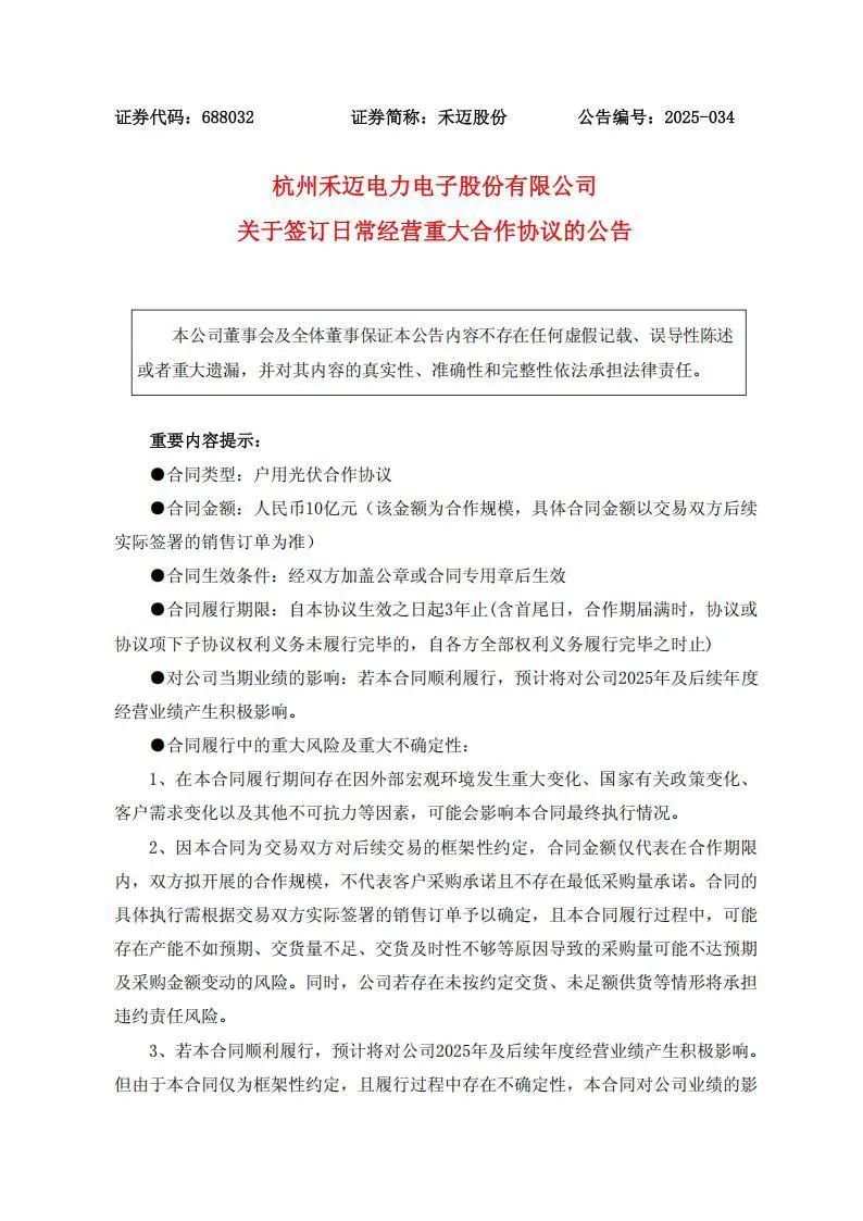
5月27日,禾迈股份发布关于签订日常经营重大合作协议的公告。

公告显示,  近日,禾迈股份(乙方二”)及全资子公司杭州禾力新能源有限公司(乙方一)与华融金融租赁股份有限公司(甲方)签订《合作协议》,协议总金额为10亿元。

合同约定,  甲、乙双方在合作区域内开展户用分布式光伏业务,乙方充分利用其资源优势及行业经验,向甲方推荐符合本协议约定、符合国家、地区法规、产业政策及甲方要求的、具备发电收益的光伏电站项目,以该项目下与电站用房所有权人取得合作、且有意向承租使用户用光伏系统设备(以下简称“标的物”)的客户作为承租人,并与承租人签署相应的《户用分布式光伏并网发电系统经营性租赁合同》。

在本次合作期限内,双方合作规模拟为10亿元。甲乙双方有权根据内部管理制度、市场发展情况、终端客户的履约情况、合作模式等因素,协商确定实际采购的光伏电站合作规模,具体以双方签订对应批次的《业务合作协议》以及《销售合同》约定为准(2024年,公司、公司全资子公司杭州禾力已与华融金租签订华融租赁(24)合字第2402403100号《业务合作协议》,公司全资子公司杭州禾力已与华融金租签订华融租赁(24)买字第2402403100号《户用光伏电站销售合同》,拟合作规模为人民币3亿元)。

中国中信集团有限公司持股华融金融租赁股份有限公司60%,为华融金租控股股东。

禾迈股份表示,若本合同顺利履行,预计将对公司2025年及后续年度经营业绩产生积极影响,同时有利于提升公司的持续经营能力。

又一光伏企业签订10亿大单  第1张

又一光伏企业签订10亿大单  第2张

又一光伏企业签订10亿大单  第3张

又一光伏企业签订10亿大单  第4张

责编:刘婧媛